手机版 | 登陆 | 注册 | 留言 | 设首页 | 加收藏
当前位置: 网站首页 > 疫病防控 > 监测流调 > 文章

河北省承德市接坝地区畜间包虫病感染风险因素研究

时间:2019-01-17    点击: 次    来源:中国动物检疫    作者:王圆圆,李宁等 - 小 + 大

3.1 单因素分析

以场群是否感染包虫病为因变量, 应用SPASS 软件对问卷中设置的 11 个风险因素进行单因素分析,具有统计学意义(P<0.05),且均为风险因素的变量有 8 个,分别为繁殖方式、养殖方式、是否养犬、犬是否接触羊牛群、犬粪是否无害化处理、饲料放置地是否有犬科动物、驱虫后是否对犬进行拴养、养犬数量。

3.2 Logistic 回归

对筛选出的 P<0.05 的 8 个因素进行相关性检验,其中“是否养犬和饲料放置地是否有犬科动物”“养犬数量和驱虫后是否对犬拴养”的相关系数> 0.4。结合包虫病相关生物学知识,剔除“是否养犬、养犬数量”两个变量进入 Logistic 回归模型。按照有条件向前方法,最终筛选出“养殖方式(X1)”“犬粪是否无害化处理(X2)”“犬是否接触羊牛群(X3)”“驱虫后是否对犬进行拴养(X4)”4个变量具有统计学意义。模型公式为:

Log(odds)= –9.626+1.911 X1+3.244 X2+5.710 X3+3.444 X4

通过 Hosmer-Lemeshow 检验, 对模型进行拟合优度检验,发现卡方值为 1.422(df=7,P=0.985),证明该模型拟合较好。


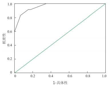
针对建立的 Logistic 回归模型绘制了 ROC曲 线(图1)。 曲线下面积为 0.961(95%CI:0.926~0.996),表明此模型预测感染包虫病风险能力较好。


 图1 针对 Logistic 回归模型绘制了 ROC 曲线

4 讨论

接坝地区羊养殖量相对于牛要高,饲养管理比较粗放,以半舍饲、半放牧的养殖模式为主。当地养殖户养犬主要是为了对羊群进行保护,犬放养形式居多,与牛羊接触比较频繁,容易造成包虫病的感染。由于受当地无害化处理条件限制,犬粪无害化处理在实际操作中存在一定难度。建议当地养殖户对家庭犬只进行管理,制定合理的驱虫方案,限制散养犬接触牛羊群。本次问卷调查由于受时间及调查人员因素限制,只对一些可能引起包虫病感染的风险因素进行设计,问题不够全面,结果可能存在偏倚。

5 结论

包虫病感染风险因素研究表明:牛羊养殖方式粗放、犬粪不进行无害化处理、犬密切接触羊牛群、 驱虫后没有对犬进行拴养是包虫病感染的潜在风险因素。因此,该地区的养殖户要加强牛羊管理,对犬合理驱虫,限制散养犬接触牛羊群。

上一篇:中国某大型猪场非洲猪瘟爆发和原因分析

下一篇:一起疑似牛支原体肺炎暴发的紧急流行病学调查

网站地图 | 服务条款 | 联系方式 | 关于阳光
冀公网安备 13050002001403号

|

建议使用1440*900分辨率浏览 
冀ICP备14003538号  |   QQ:472413691  |  电话:0319—3163003  |