手机版 | 登陆 | 注册 | 留言 | 设首页 | 加收藏
当前位置: 网站首页 > 疫病防控 > 兽药园地 > 文章

近年我国新注册兽用检测试剂

时间:2018-01-25    点击: 次    来源:中国兽药信息网    作者:兽药规范使用 - 小 + 大

近几年,养殖企业对动物疫病诊断和动物疫病防治越来越重视,兽用检测试剂在动物疫病诊断和动物疫病防治中起到决定性影响。根据我国《兽药管理条例》规定,将兽用检测试剂列入兽用生物制品管理。

兽用检测试剂盒目前大致分为:禽病诊断试剂盒,猪病诊断试剂盒,牛羊病诊断试剂盒,病原学诊断试剂盒,霉菌毒素试剂盒。另外,常用的还有兽用检测试纸条。

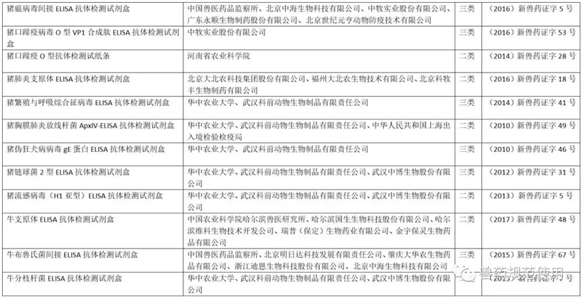
从2010年到2017年底,国内新注册检测试剂盒(试纸条)34个,猪用产品较多,达13个。




上一篇:家禽用药需要遵循的八大原则

下一篇:兽药产品的未来趋势及企业产品研发思路探讨

网站地图 | 服务条款 | 联系方式 | 关于阳光
冀公网安备 13050002001403号

|

建议使用1440*900分辨率浏览 
冀ICP备14003538号  |   QQ:472413691  |  电话:0319—3163003  |